Documentation Index
Fetch the complete documentation index at: https://asapp-04-04-getting-started-ga.mintlify.app/llms.txt
Use this file to discover all available pages before exploring further.
Use Cases
In ASAPP Chat, users can receive Push Notifications (a.k.a. ASAPP background messages) for the following reasons:- New live messages: if a customer is talking to a live agent and leaves the chat interface, new messages can be delivered via Push Notifications.
- Proactive messages: used to notify customers about promotions, reminders, or other relevant information, depending on the requirements of the implementation.
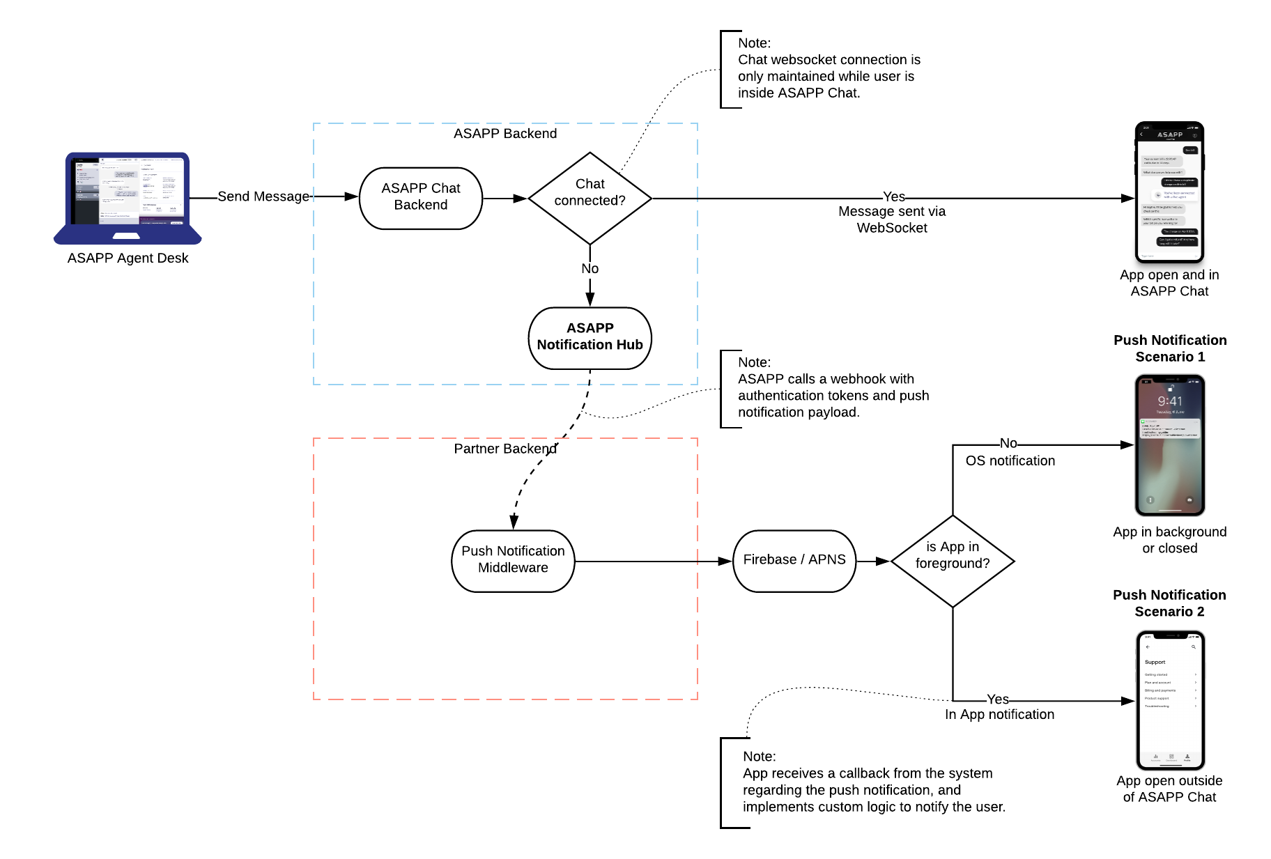
Overall Architecture
Overview 1 - Device Token Registration

Overview 2 - Sending Push Notifications

Device Token
After the Customer App (Figure 1) acquires the Device Token, it is then responsible to register it to the ASAPP SDK. ASAPP’s servers use this token to send push notification requests to a Customer-provided API endpoint (Customer Backend), which in turn sends requests to Firebase and/or APNs. The ASAPP SDK and servers act as the middle-man with regards to the Device Token. In general, the Device Token must be a string that uniquely identifies the device that is defined and generated by the customer. The Device Token format and content can be customized to include the necessary information for the Customer’s Backend service to send the push notifications. As an example, the Device Token can be a base64-encoded JSON Web Token (JWT) that contains the end user information required by the Customer’s Backend service. ASAPP does not need to understand the content of the Device Token; however, the Device Token is persisted within the ASAPP Push Notification system.Please consult with us if there is a requirement to include one or more PII data fields in the Device Token.ASAPP’s servers do not communicate directly with Firebase or APNs; it is the responsibility of the customer to do so.
Customer Implementation
This section details the customer work necessary to integrate Push Notifications in two parts: the App and the Backend.Customer App
The Customer App manages the Device Token. In order for ASAPP’s servers to route notifications properly, the Customer App must register and deregister the token with the ASAPP SDK. The Customer App also detects when push notifications are received and handles them accordingly.Register for Push Notifications
Please refer to Figure 1 for a high level overview. There are usually two situations where the Customer App will need to register the Device Token:- App start After you initialize the ASAPP SDK and set up the ASAPP User properly, register the Device Token.
- Token update In case the Device Token changes, register the token again. Please refer to the specific Android and iOS docs for more detailed information.
Deregister for Disable Push Notifications
If the user signs out of the Customer App, it is important to call the SDK API to de-register for push notifications.This must be done before changing the ASAPP user credentials so that the SDK can use those credentials to properly disable Push Notifications for the user who is signing out.
If the device token de-registration isn’t done properly, there’s risk that the device will continue to receive Push Notifications for the user who previously signed out.
Receive Messages in the Foreground
If the user is currently in chat, the message is sent directly to chat via WebSocket and no push notification is sent.
ASAPP.instance.getConversationStatusFromNotification, which will return a non-null status object. The Customer App can now display user feedback as desired using the status object.
On iOS, if you have set a UNUserNotificationCenterDelegate, it calls userNotificationCenter(_:willPresent:withCompletionHandler:) when a push notification is received while the app is in the foreground. In your implementation of that delegate method, call ASAPP.canHandleNotification(with: notification.request.userInfo) to determine if ASAPP generated the notification. An alternative method is to implement application(_:didReceiveRemoteNotification:fetchCompletionHandler:), which is called when a push notification is received regardless of whether the app is in the foreground or the background. In both cases, you can access userInfo["UnreadMessages"] to determine the number of unread messages.
Receive Push Notifications in the Background
See Scenario 1 in Figure 2. When the App is in the background (or the device is locked), a system push notification displays as usual. When the user opens the push notification:- On Android: the App opens with an Android Intent. The Customer App can verify if the Intent is from an ASAPP generated Push Notification by calling the utility method
ASAPP.instance.shouldOpenChat. This should open chat. See more details and code examples in the Android SDK Handle Push Notifications section. - On iOS: if the app is running in the background, it calls application(_:didReceiveRemoteNotification:fetchCompletionHandler:) as above. If the app is not running, the app will start and call application(_:didFinishLaunchingWithOptions:), with the notification’s payload accessible at
launchOptions[.remoteNotification]. Once again, callASAPP.canHandleNotification(with:)to determine if ASAPP generated the notification.